Instance Verification Kit (IVK)
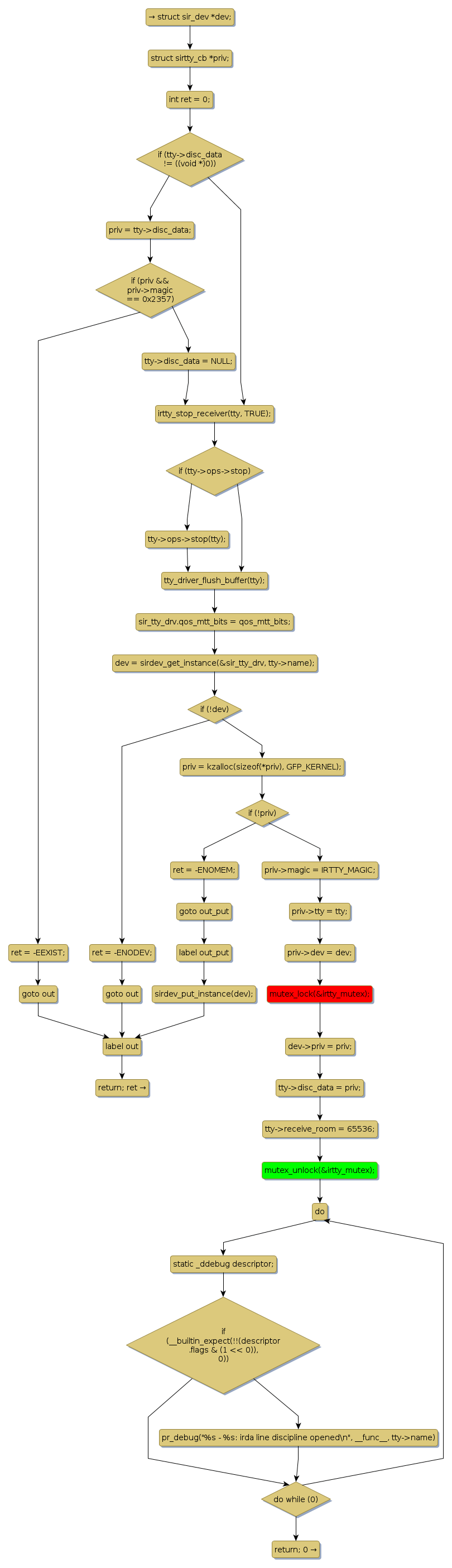
mutex lock @ [12105+25+/linux-3.19-rc1/drivers/net/irda/irtty-sir.c]
Instance Signature: irtty_mutex
|
The Matching Pair Graph:
|
|
Function Name
|
Control Flow Graph (CFG)
|
Events Flow Graph (EFG)
|
Source Correspondence
|
|
irtty_open
|
|
|
[11085+10+/linux-3.19-rc1/drivers/net/irda/irtty-sir.c]
|